Notice
Recent Posts
Recent Comments
Link
| 일 | 월 | 화 | 수 | 목 | 금 | 토 |
|---|---|---|---|---|---|---|
| 1 | 2 | 3 | 4 | 5 | 6 | 7 |
| 8 | 9 | 10 | 11 | 12 | 13 | 14 |
| 15 | 16 | 17 | 18 | 19 | 20 | 21 |
| 22 | 23 | 24 | 25 | 26 | 27 | 28 |
Tags
- 구루미 고객센터
- 3D PRINTING
- 볼트 모델링
- 무드등
- 3dmodeling
- 3d
- ChatGPT
- 프리미어
- 22ww.tistory.com
- lasercutting
- FUSION 360
- 3Dprinting
- 구루미 장애사항
- 구루미biz(gooroomeebiz)
- micro-bit
- 3D프린팅
- 레이저커팅
- 3D modeling
- LayerCutting
- 서울마이소울
- 구루미비즈
- Premiere
- 구루미biz
- seoulmysoul
- laserutting
- 3D모델링
- 3D 모델링
- suno
- BrainCar
- fusion360
Archives
- Today
- Total
CodingMaker
IKEA_OLSERÖD 올세뢰드 본문
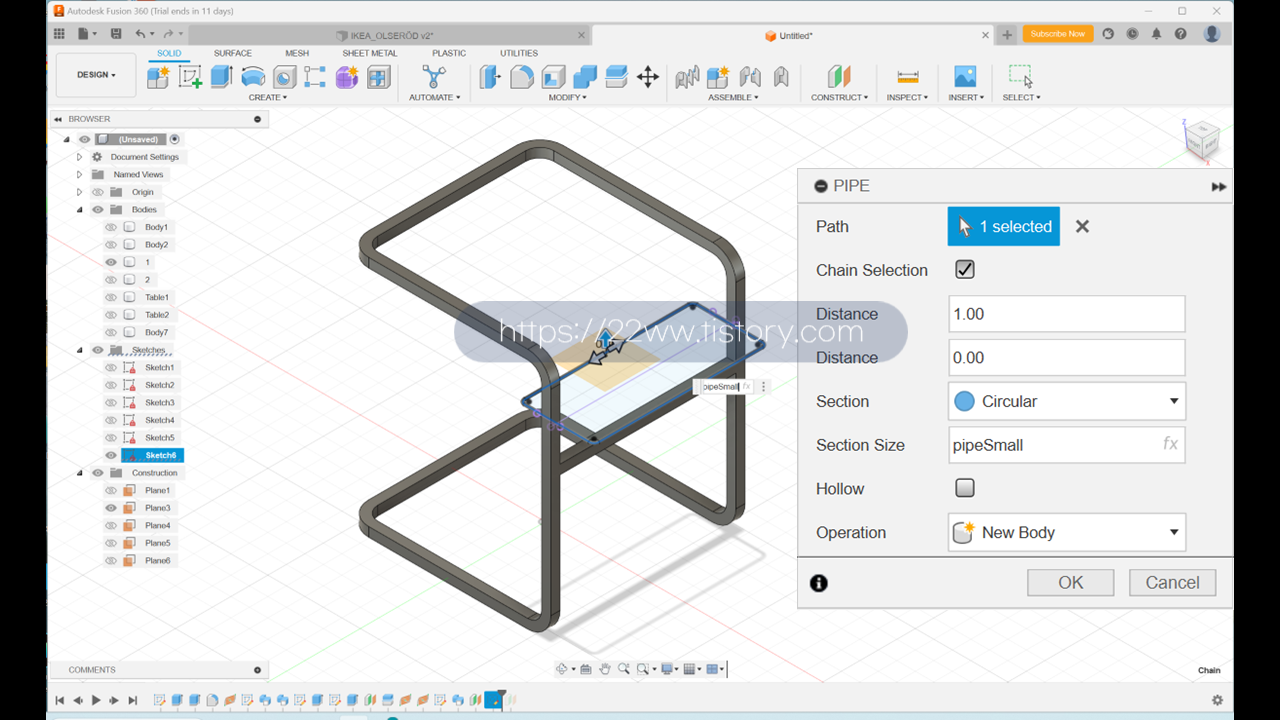
IKEA_OLSERÖD 올세뢰드 사이드 테이블 모델링



























'Fusion 360' 카테고리의 다른 글
| Cabinet (0) | 2023.10.13 |
|---|---|
| IKEA_TROFAST 트로파스트 (0) | 2023.10.11 |
| IKEA_KVISTBRO (0) | 2023.10.08 |
| IKEA_SELJE (0) | 2023.10.07 |
| TabletStand & PhoneStand (0) | 2023.10.06 |